封面故事 > 歷代精選
2024年10月
一場寫實的會議紀錄
9月10日一場不簡單的「金融法規調適平台」工作小組會議正低調的召開,金管會的官員陸續走進台灣金融研訓院4樓會議室,裡面已經有數位學者教授以及銀行界代表,大家都非常期待在這個會議上提出經營實務中遭遇到的一些法規問題,第一次「直球對決」,與主管機關面對面零時差的溝通!
市場過往常傳出金管會是位於上層,不一定聽得到業界的聲音,不過金管會主委彭金隆有不同的做法,為建構安全與發展並進的金融市場,金管會已完成「金融法規調適平台」之建置,下設銀行、保險、證券期貨、科技創新等4個工作小組,工作小組均已於8月6日召開第一次工作小組會議。
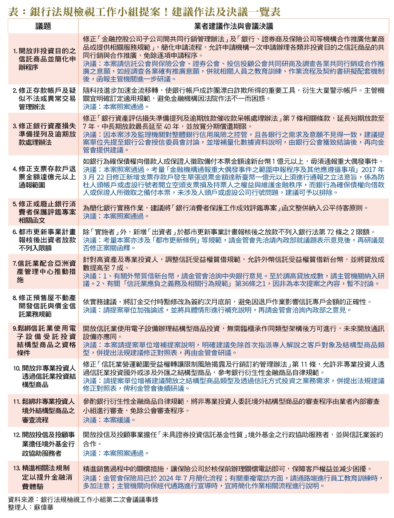
而銀行組於9月10日完成第二次小組會議,當天由文化大學法學院院長王志誠教授主持、臺北大學金融與合作經營學系教授黃啟瑞、陽明交大資管與財金系教授葉銀華、銘傳大學金融科技學院教授李智仁、台灣金融研訓院董事長蘇建榮等委員,與金管會銀行局副局長林志吉、金管會保險局副局長陳清源、證期局科長楊森凱、金管會法律事務所處長林志憲以及合庫、一銀、中信金、中小企銀等銀行業界代表,針對已蒐集的13個議題提問。
這樣的模式可說是創以往之先例,業者代表提出營運時第一線可能曾遭遇到的一些狀況與可能的解方,而法學專家王志誠老師,擔任此次會議主持人,聽完議題的主張後,請其他學者一同來判讀與討論,熱烈討論後,依照學者的專業建議並傳達給金管會官員。13個議案中有6個議案經過討論後直接現場就通過,而有幾個議案則是金管會官員要業者再補充資料另外研議,有2案則是需跨部會找央行或者是內政部來討論,也有1案被緩議,會議進行迅速有效率。
此次討論的議題也相當廣泛,涵蓋貸款、帳戶安全、金融商品審查、信託、高齡保險等,大多都是第一線金融人員在作業時面臨到的一些小困擾,能直接表達給金管會的官員,而金管會也坐在同一張桌子上聽業者的心聲,甚至是建議作法,業者覺得相當難能可貴,有這樣的平台交流,調整不合時宜的法規,處理速度勢必都會比過往來得更快,業者、學者、監理官共聚一堂討論的會議實屬創舉。
金管會銀行局林志吉說明,此一常態性金融監理政策溝通平台,有別於法規鬆綁機制,各類金融相關議題皆可提出,透過蒐集議題,由各工作小組邀請學者、產業公會及相關單位代表與會討論,在第一時間進行溝通,金管會也能快速回應,發揮市場溫度計的效果。
