2021年3月
數位、國際人才各家爭搶
金融業徵才3月開跑
因應數位轉型浪潮,以及培育各專業領域人才需求,國內各家金控陸續啟動徵才計畫,廣徵優秀年輕新血加入,並擴大徵才範圍至資工、AI等領域,數位化、國際化是兩大特色。
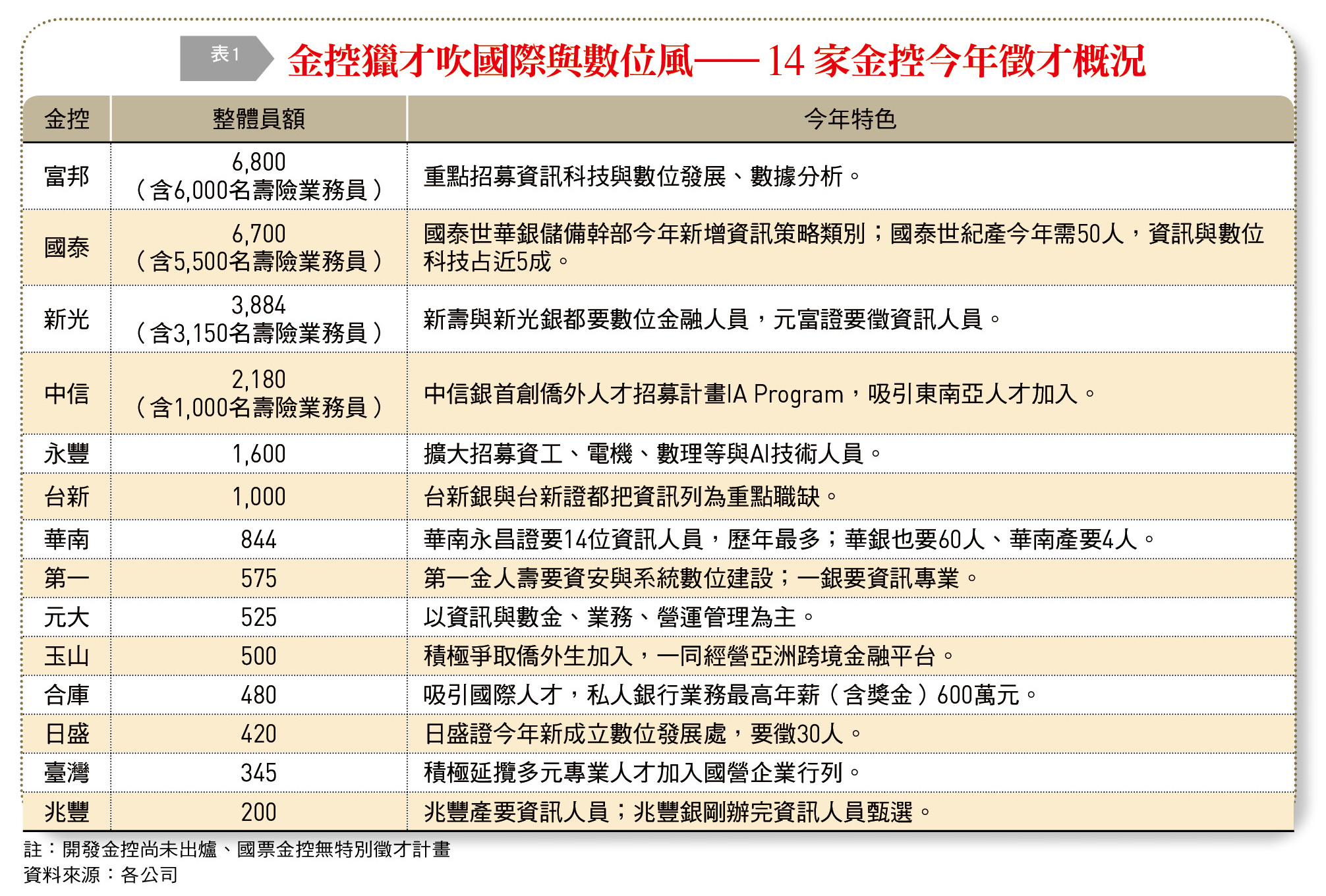
又到金融業3月徵才旺季,國內16家金控除了開發尚未定案、國票無特別徵才計畫,其餘14家均已出爐。數位化、國際化堪稱兩大特色,前者從銀行延燒至產、壽險與證券等子公司;後者則有中信、玉山、合庫等展現強烈企圖。
14家金控實際「徵」員萬人
金融業徵才每年熱呼呼,目標3萬、4萬人的喊,但這其實是由壽險業務員撐起的虛胖數字。以2020年為例,整體壽險業年初預計增員人數超過3萬人,到了年底,根據壽險公會統計,登錄的業務員人數僅較2019年底增加1,926人。
一名在資產規模約5兆元大型壽險公司工作近30年、曾經擔任教育訓練的主管表示,同樣是招募人員,壽險業用「增員」而非「徵員」,「增」字意味幾乎不篩選,只要應試者有興趣公司就錄用,後續能否存活再說,因壽險業務員部隊越大越好;但一般企業用徵員,「徵」字有篩選的味道,多多少少還是要經過面試或筆試。
所以,檢視金融業徵才情況時,應把來自壽險業的虛胖影響剔除較為合理。根據富邦、國泰、新光、中信、永豐、台新、華南、第一、元大、玉山、合庫、日盛、臺灣、兆豐等14家金控回覆作者詢問,今年合計招募2萬6,053人,扣除各家壽險子公司合計欲「增」的1萬5,650名業務員,14家金控實際「徵」員人數約1萬人。
擴大範圍至資工、AI等領域
細究這1萬人背後的職缺,不難發現,今年堪稱數位與資訊大爆發。每一家金控底下的主要子公司,都要招募數位金融與資訊科技人才,這股力量不再像過往多由銀行子公司驅動,而是橫跨各個子公司,可謂數位化人才需求遍地開花。
富邦金控主要子公司今年預計錄取50至60位MA,新增7個組別,共同都有的字眼是數位。富邦人壽今年新增數位行銷組;台北富邦銀行新增數位金融組、客群經營組、產品設計組;富邦證券新增數位行銷組、金融商品組、經營管理組。
國泰金控也表示,今年的儲備幹部徵才,首次在國泰世華銀行的CMA亞洲銀行家,新增資訊策略人才類別,以因應數位金融轉型的需求。
產險子公司方面,國泰世紀產險今年預計徵才約50人,數位科技及資訊人員占近5成,其餘才是核保理賠、業務菁英、數理精算及營運企劃。
新光金控的人壽、銀行與證券子公司,今年都要招募數位或資訊人員。新光人壽要徵數位金融、精算及數據分析等內勤共250位,社會新鮮人視任職職位,大學畢業月薪3萬5,000元至4萬5,000元起,研究所畢業3萬7,000元至4萬5,000元起。
新光銀行要徵數位金融、大數據分析、資訊工程、行政客服等共70位,大學畢業月薪3萬2,000元至4萬元起,研究所畢業3萬8,000元至6萬元起。
元富證券則是資訊人員、行政作業、行政企劃、研究人員等共30位,大學畢業月薪2萬5,000元至3萬6,000元起,研究所畢業3萬8,000元起。
永豐金控今年徵才目標約1,600人,為迎戰數位浪潮,已於金控及各子公司持續布建數位金融科技團隊,除召募過往財金人才外,今年擴大徵才範疇至資工、電機、數理、AI技術等領域。
台新金控也指出,因應數位轉型與正積極推展的生活金融生態圈Richart Life,今年將著重培養金融科技相關人才,預計招募近百名數位及資訊人員,歡迎樂於挑戰且勇於突破框架的數金創新人才及資訊人才加入,與台新共同實現生活金融無界限。
公股行庫廣招資安新血
華南金控今年預計招募844人,銀行、證券與產險子公司都需要資訊人員。華南銀行的資訊人員職缺約60人,無經驗者敘薪為4萬3,000元,有經驗者為4萬8,000元以上,均較華銀一般行員無經驗者月薪3萬6,100元至3萬8,000元、有經驗者4萬元至4萬5,000元左右。
華南永昌綜合證券目前有70多名資訊人員,因應股票交易市場活絡及資訊系統開發維護之需求,今年新增資訊人員職缺14名,招募人數為歷年最多。華南產險也要徵4名資訊人員,這兩家公司均依照個人學、經歷核薪。
第一金控今年要招聘575人,銀行、證券、人壽子公司都有招募數位金融或資訊人員的計畫。第一銀行預計招募20名數位金融人員,月薪4萬元起。
第一金證券要招募核心系統開發工程師、電子交易開發工程師、MIS系統開發工程師,月薪5萬元起。第一金人壽要徵資安及網路數位行銷人員,月薪5萬5,000元起。
金控公司主管表示,資安需要兩種人,技術人員與管理人員,前者最好是資訊工程背景,破解攻擊手法或建立防護機制都涉及加減密,資工學生較懂演算法;至於後者,只要會向上管理,各領域的人都行。
日盛金控表示,今年預計徵才420人,以深化打造讓客戶「感到貼心有溫度」的數位金融服務平台與最佳體驗環境。其中,日盛證券今年新成立數位發展處,欲招募數位發展與數據分析人力30人。
臺灣金控今年預計徵才345名,資訊是銀行、人壽、證券子公司的共同字眼。臺灣銀行要徵330人,包含資訊資安、數位金融等職缺。
臺銀人壽為接軌IFRS17、ICS2.0版等國際標準,預計招募資訊開發維運、精算統計等7名。臺銀證券為優化證券安全交易環境、推動作業AI化等,預計招募資訊、法遵、行政企劃、經紀業務人員約8名。
兆豐金控今年預計招募200人,兆豐銀行約需50人,為因應數位金融及金融資安等業務之人力需求,今年1月底剛辦完資訊人員甄選。
兆豐產險預計徵才50人,主要是因應IFRS17施行,增加資訊、精算及會計等人員;另外,因應保險科技及資訊安全之需要,導入數位化服務,也會增聘資訊人才。
中信金首創僑外人才IA Program
金控業今年徵才的另外一項特色為國際化,除了中信有領先群倫的做法,玉山、合庫也都磨刀霍霍。
中國信託商業銀行今年首次推出為期2年的僑外人才招募計畫IA Program(International Associate),預計招募15至20人,為該行去年提供15位外籍人士暑期工讀機會之後的制度化舉措。
中信銀行的IA Program瞄準在台灣拿到學位、懂得東南亞語系的畢業生,搭配中信銀在海外子行與分行的發展,優先選擇來自印尼、泰國、越南者。該方案旨在提供為期2年的中文訓練,第一年免費提供住宿與交通車,第二年看成效決定是否延續。
據了解,中信銀行先前曾在海外推出類似台灣的MA徵才方案,雖然招募到當地優秀人員,但因不了解台灣母行的運作模式,無法發揮戰力;今年決定出奇招,向來自東南亞、會講當地語言的台灣畢業生招手,先在總行學習2年,表現良好者可選擇繼續留在台灣的中信金體系或回到家鄉,進可攻、退可守。
中信銀行是台灣在海外擁有最多據點的銀行,中信金控主管說,「國際化過程,首要是讓總行國際化。」IA Program除了有助培養經營東南亞市場所需人才,另外對於台灣的總行營造雙語環境,讓更多外籍人士進到總行來,彼此有更多講英語的機會,也可發揮鯰魚效應。
玉山金控也談到,今年預計招募50位MA,最大特色為,因應布局亞洲的策略發展,持續儲備海外人才,積極爭取來自各國家地區、不同文化背景,有志於往金融業發展的僑外生加入玉山,一同經營亞洲跨境金融平台。
合庫金控的銀行、人壽與證券子公司今年都要延攬國際金融專業人才,合作金庫銀行為提升國際競爭力,將招募包括產品開發暨財務工程業務、金融科技業務、私人銀行業務、風險管理業務等國際金融人才,共計11人。其中,私人銀行業務領域,預計最高年薪(含獎金)為新台幣600萬元。
合庫人壽今年也新增專業性高之人才招募,合計約10人,部分專業性人才期能延攬具國際經驗之高階金融人才,以配合政府政策,提升公司IFRS17國際接軌、FinTech數位轉型,及強化資訊安全之專業。
合庫證券為開辦外幣債券複委託業務,也規劃延攬具備相關專業經驗之國際金融人才一人。這些國際人才的薪資福利將參考同業水準及過去工作經驗,以個別議定之方式辦理。
