2017年3月
健康+金融生態系可期
金融創新模式》運動區塊鏈首例在台登場
撰文:劉宏基
健康+金融生態系可期
台灣金融業區塊鏈發展現況仍是雷聲大雨點小,而在台灣沉寂已久、十分保守謹慎的金融生態體系,不該再錯失網際網路、電子商務、行動支付、社群網路所帶來的巨大商機。
2017年的台灣金融科技業有一個相當令人為之鼓舞雀躍的開始。當監理沙盒法案仍然在立法院穩定向前移動時,富邦金控創新科技辦公室總召集人蔡承儒副總,攜手與台灣鐵人三項公司林澤浩董事長合作,於1月7日、8日在2017 Garmin LAVA屏東大鵬灣正式啟用,由工研院、Amis帳聯網公司、微軟所合力打造出的,全球第一個運動區塊鏈BraveLog平台。這是先進的、具有公信力的、台灣本地自己優秀的電腦工程師所開發的、基於Ethereu程式協議的區塊鏈聯盟網絡平台的實作案例。
這個平台是為了讓選手打造具有公信力的個人競賽履歷,所產生的運動數據在最近的未來可發展成耐力運動選手的社交平台,幫助參賽選手了解自身能力,進行有效的自我運動歷程控管,得以擬定訓練計畫,達到促進運動體驗目的。接下來並將與國內現有的報名、付費機制結合,提升整體運動產業運作的水準。
而Amis帳聯網公司執行長劉世偉本人也是349個參賽者之一。他及其他參賽者把個人資料(如比賽成績、個人的脈搏等)分享至區塊鏈之中,生物的計量則是由Garmin設備衡量出的。
除了鐵人三項的贊助者Garmin之外,競爭者包括Fitbit、Withings等廠商。BraveLog的初試版是全球第一個專門的運動區塊鏈,是程式開發公司Amis用微軟公司的Azure平台所開發出來的,該平台具有符合國際標準、納入資訊安全及個資保護的特點。
囊括各種運動項目的生態系統成形
BraveLog的發展方向很可能成為一個完整的囊括各種運動項目的生態系統,包括售票、報名及支付服務。BraveLog區塊鏈因為就其本質是一個共同的程式協議,參與者如運動員、器材供應商及運動項目主辦單位可以很方便的在這個平台上進行互動。
除此之外,保險公司、保健食品公司、製藥廠、各地政府、NGO都是可能的節點參與者,且皆得以經過消費者允許後使用儲藏在BraveLog的資料。
未來可以預見的是,健康領域的BraveLog區塊鏈生態系統與金融應用的區塊鏈生態系統,必將融合為一個規模龐大的「健康+金融」區塊鏈生態系統,甚至可進一步融入交通、娛樂、電信、零售等其他更加包羅萬象的子系統。到時候我們才能真正體會大資料(big data)的意義,誠如一句英文用法說的:Only the skyis the limit!
在區塊鏈生態體系不斷擴充的同時,所有業者沒有不歡迎同樣具有進步思維的監理者也加入體系中成為體系的節點之一,但是這個節點是具有其他節點所沒有的、特殊的監理者的角色。至於後者的權責範圍如何界定,則需要所有成員的共同討論後決定。

區塊鏈技術將驅使傳統金融業求變
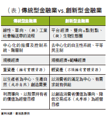
傳統金融業因為貨幣政策傳導體的角色,以及金融穩定的考慮,是被高度監管的。這對傳統金融業而言是利弊參半,弊者法遵成本高,利者是受到層層保護。但隨著消費者意識的提升及赤裸裸的經濟現實面考量,改變的時刻終究到了。扮演觸媒角色的會是區塊鏈技術,它被稱為貨幣的網際網路(internet of money)其來有自。右表列出的傳統型金融業對創新型金融業的比較,可以幫助我們對兩者未來的競合刻不容緩的進行思考。
傳統金融業的管理者有必要就上述之比較,思考目前自己的經營模式,如何一個業務別接著另一個業務別去檢討,對兩類金融業之運作模式如何選擇其權重,至關重要。更何況進步、開放的傳統金融者早已步上經營模式調整之旅。
順利通過監理沙盒法案有機會促成傳統金融業與金融科技業的進一步合作,或許可以打開金融創新的水閘門,台灣或許可以告別沒有自己的Alibaba、Baidu、TenCents、Line、Uber、Airbnb、Skype、Paypal、Alipay、Samsung Pay及Apple Pay的時代。
運動區塊鏈只是一個開始,未來可預期其於非金融業的應用只會加快步伐。區塊鏈從業者接下來還將持續開發食物源認證、血鑽石追蹤(The Kimberley Process正探索中)、汙染源追索、藥物及食品追蹤、物聯網、人口販賣的追蹤(Microsoft)、震撼並且重組音樂產業(Mycelia)、土地登記(宏都拉斯)、國民電子健康紀錄(愛沙尼亞的Guardtime)、太陽能、網路安全(區塊鏈公司為北約組織建立網路安全平台)、智能契約(網路眾籌平台)、智能製造業(中國製造〔2025〕)等跨領域新服務。(本文作者為華南金控前副總經理、現代財富科技公司﹝Modernity﹞顧問)