2018年4月
循序漸進的法規體制
居民自主建設 重視社區自治概念
梁玲菁(臺北大學前合作經濟學系系主任、金融及合作經營學系兼任副教授、合作學社理事長)
李嗣堯(臺中科技大學日本研究中心執行長)
蔡孟穎(臺北大學合作經營學系助教暨國際企業管理博士)
日本在「住宅生協JSR」和「NPO合作住宅協議會」2種組織的協助下持續推動合作社住宅,每年戶數穩定成長,其運作模式與實行個案值得參考。
日本曾在1921 年制定《住宅組合法》,並根據此法建設了約35,000 戶的住宅,這個時期所建設的住宅,多數為獨棟形式,但是自1950 年政府設立、擴充「住宅金融公庫」,對個人提供購屋低利融資,此法逐漸失去意義,最後在1971 年廢止。取而代之是以不同的法律制定,讓市民自主建設,如1948 年《消費生活協同組合法》,1954 年勞動金庫,1958 年財團法人日本勞動者住宅協會(1967 年改組為「日本勤勞者住宅協會」)分別開始運作,在這個體系的運作下,至1975 年,提供了65,000 戶的住宅。
政策金融推動住宅政策
起初是一群推動者,要求政府依據國際勞工組織(ILO)勸告,進行住宅轉換政策的運動團體,設立「日本勤勞者住宅協會」,在1965 年成立「勞動者住宅全國協議會」,向政府提出住宅協同組合法案的立法,隔年改提出勞動者住宅協同組合法案,折衝的最後結果,只要取得依據《消費者生活協定組合法》設立之住宅生活協同組合等,得以公家資金建設住宅法制化的合議後,再依據1966 年的「勤勞者住宅協會法」設立。
雖然「日本勤勞者住宅協會」在住宅金融公庫融資的擴大及稅制、業務上條件的改善相較於改組前進步,但是仍受到政府的少許制約,如建設大臣事業認可、理事選任的同意權等;對於《住宅生協組合法》地位的提升、自主建設的執行等方面,依然不符合在此時背景的期待。而「勞動者住宅全國協議會」與各地住宅生協討論和檢討後,於1969 年成立「全國住宅生活協同組合聯合會(JSR)」(後文簡稱「住宅生協JSR」),隔年解散「勞動者住宅全國協議會」。到此為止,日本官方仍以政策金融等方式來推動住宅政策。
居住者共同參與建造
1960 年代,另一種以居住者組成合作社開始,特別重視社區自治的概念,採取共同訂定事業計劃,再根據該計劃進行土地的取得、建築物的設計、工程發包及其他業務的執行等,最後取得住宅,再進行住宅的管理。
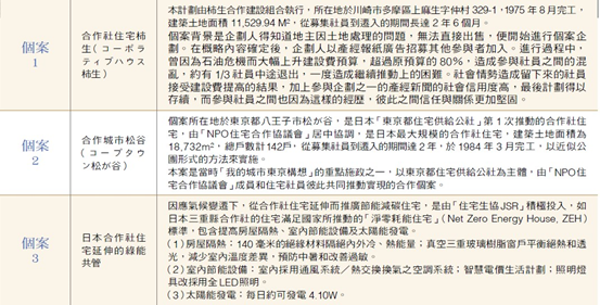
在民間住宅企劃公司的協助下,以都市為主,推動不少由居住者共同參與來建設之住宅。最早完成的個案是在1969 年下丸子建設之共同住宅。初期主要是少部分建築專家為主在進行,之後逐漸擴大對象,1975 年完工之「合作社住宅柿生」,是第一個以報紙廣告公開招募一般居民的個案,其後也陸陸續續完成不少以同樣方式進行的住宅。

扮演居中協調角色 累積豐富經驗
上述住宅合作社推動的方式,屬於一次性自我完結型的連結,不容易累積經驗並改良,因此無法構成一個廣泛的市民運動去開展。1975 年之後,從「志願性住宅合作社」(Housing Voluntary Cooperative)改變為1978 年以任意團體設立「全國合作住宅推進協議會」,2000 年合作社以NPO法人資格推進,成為「NPO全國合作住宅推進協議會」,同年也成立「NPO全國合作住宅推進協議會關西」,作為關西地區推動合作住宅的機構,2012 年再更名為「NPO合作住宅全國推進協議會」(下文簡稱為「NPO合作住宅協議會」)。
設立初期,透過舉辦養成講座及發行指南手冊等,在培育或提高中間協調人的角色上,貢獻許多在建構合作住宅開展的基礎。1980 年代,在住宅,都市整備公團(現在的都市再生機構)及東京都住宅供給公社實施之集團分讓制度中,「NPO住宅合作協議會」扮演中間協調人的角色,在實現200 戶規模的大型住宅合作社上有重大貢獻。也有部分住宅合作社是加入地方的消費合作社系統,例如琦玉(SAITAMA)住宅合作社是加入「琦玉生活協同組合連合會」,於1992 年設立,現在有24,000 名的社員,25年來共完成超過10,000 戶以上合作社住宅的實績工程。
日本在「住宅生協JSR」和「NPO合作住宅協議會」2 種組織的協助下,現在持續推動合作社住宅 (現在大都以英文Cooperative Houseーコーポラティブハウス來稱呼);甚至有一些透過建築設計師成立的公司法人,以較市價更低的價格來建設符合自己需求的合作社住宅。在1990 至2002 年間累積的合作社住宅戶數如(圖1),12 年間每年平均成長率3.5%,數量維持穩定成長。
